
In partnership with the Technology & Maintenance Council (TMC), Mitchell 1 has merged TMC Recommended Practices (RP) into its web-based TruckSeries diagnostic and repair program, the company announced at the TMC Annual Meeting and Expo in Orlando Sunday.
Ben Johnson, Mitchell 1's director of product management, speaking at the TMC Annual Meeting and Expo in Orlando Sunday.
Ben Johnson, Mitchell 1's director of product management, said that while TMC’s Recommended Practices are valuable to the repair community – for technicians, service writers and shop managers – with hundreds of RPs available, "only a few might be appropriate for any given job."
Including the RPs in TruckSeries, Johnson said, makes it easier for technicians to find specific information with a single search, improving efficiency and productivity in the shop, because one of the challenges with using RPs is "getting them to the point of need when (technicians) need it."
TMC Executive Director Robert Braswell noted that incorporating RP content into TruckSeries will also help TMC further its goal of broader industry adoption of its recommended practices, especially among technicians. Each TMC RP is developed based on real-life experiences by maintenance and supplier personnel, and then subjected to evaluation by TMC members.
“We are all working toward one common goal: to increase equipment maintenance efficiencies for the commercial truck industry," he said, "and merging the content into TruckSeries will help us disseminate this valuable information throughout the industry."
Through a single log-in with TruckSeries, technicians can access all the information they need to diagnose and complete repairs for any year and make of medium- and heavy-duty trucks. They can quickly identify and reference the appropriate Recommended Practice(s) for any given job via the program’s 1Search Plus card-based format or through the Service Manual view.
Once a vehicle is selected in TruckSeries and a particular component is identified, the 1Search Plus view will include an index card for “Recommended Practices,” which will list RP’s that are associated with that particular vehicle and component. TruckSeries continuously updates information as it becomes available and is now being populated with service information on new technologies like Advanced Driver Assistance Systems, or ADAS. New TMC RPs will become visible as they are released.
New wire-to-wire navigation
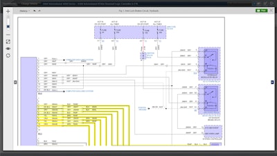
The new wire-to-wire jump feature allows users to navigate from one wiring diagram to another, following the wire which they were interested in, without exiting the initial view opened in TruckSeries for the job they are working on.
Mitchell 1 also announced a new diagram-to-diagram navigation feature to its Advanced Interactive Wiring Diagrams within TruckSeries.
The new wire-to-wire jump feature is intended to increase technician efficiency as they navigate electrical issues on today’s increasingly complex vehicles. It allows users to navigate from one wiring diagram to another and follow the wire which they were interested in without exiting the initial view opened in TruckSeries.
Johnson said with electronically distributed wiring diagrams, it has always been challenging when one diagram ends and another needs to be accessed. "Even with old-style book manuals," he said, "we used to bookmark one diagram when we needed to research another. Now, we can seamlessly navigate between them, following the circuit we’re interested in without sacrificing efficiency.”
Wiring diagrams, especially with the new vehicles in use today, have branches that connect to other wiring diagrams that will likely need to be accessed in order to correctly diagnose a problem. In the past, for Mitchell 1 as well as other wiring diagram providers, it would be necessary to exit the main view to search and find the ancillary wiring diagram for individual components. Now, each detailed wiring diagram can be accessed from the main diagram by clicking on links shown for specific areas. There is also a history section within the view that stores up to the 10 most recent diagrams, so the technician can jump back to a previous view without having to exit.























